Auskleidungsverfahren
Die Auskleidungsverfahren (Rohrstrang-, Langrohr-, Kurzrohr-, Verformungs-, Reduktions-, Wickelrohr-, Schlauch- und Noppenschlauchverfahren) und die Montageverfahren werden nachfolgend unter den Verfahrensgruppen
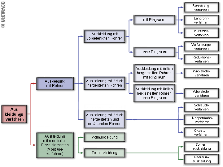
- Auskleidung mit Rohren und
- Auskleidung mit montierten Einzelelementen (Montageverfahren) in Form von
- Teilauskleidungen des Sohlenbereichs oder des Gasraumes und
- Vollauskleidungen
behandelt (Bild 5.3.2-1) .
Unter Auskleidung mit Rohren versteht man in Anlehnung an [IfBt82] die haltungsweise Herstellung selbsttragender Vollauskleidungen von Kanälen auf der Basis
- vorgefertigter Rohre,
- örtlich hergestellter Rohre und
- örtlich hergestellter und erhärtender Rohre (Bild 5.3.2-1) .
Bei den Montageverfahren , die in begehbaren Kanalhaltungen eingesetzt werden, unterscheidet man in Abhängigkeit des statischen Tragverhaltens nach [IfBt82] zwischen selbsttragenden und nichtselbsttragenden Teil- und Vollauskleidungen.
Beide Varianten, d.h. die nichtselbsttragenden und selbsttragenden Auskleidungen (Abschnitt 5.3.2.1) , können auch kombiniert werden, z.B. in Form teilverankerter oder selbsttragender Teilauskleidungen.
Diese Begriffe werden in den folgenden Ausführungen auch für Innenauskleidungen mit weiteren im Abwassersektor eingesetzten und nicht aus Kunststoff bestehenden Auskleidungswerkstoffen verwendet. Alle Vollauskleidungen werden nachfolgend auch als Inliner bezeichnet.
Vollauskleidungen dienen zur Wiederherstellung oder Erhöhung des Widerstandsvermögens gegen physikalische, chemische, biochemische und/oder biologische Angriffe, zur Verhinderung einer erneuten Bildung von Inkrustationen, zur Wiederherstellung und/oder Erhöhung der statischen Tragfähigkeit sowie der Wasserdichtheit.
Nachträglich hergestellte Auskleidungen bedingen in der Regel eine Querschnittsreduzierung des zu sanierenden Kanals und damit eine entsprechende Reduzierung der hydraulischen Leistungsfähigkeit.
In allen Fällen muß der zu sanierende Kanal zumindest vorübergehend standfest sein und das Einbringen der Auskleidung erlauben.
Über den Einsatz dieser Verfahren zur Sanierung von Schächten wird im (Abschnitt 5.3.3) berichtet.
Die Ausschreibung von Auskleidungsverfahren, nachfolgend auch Reliningverfahren genannt, kann nach dem
- ATV-M 143 Teil 5: Allgemeine Anforderungen an Leistungsverzeichnisse für Reliningverfahren [ATVM143-5:1998] und dem
- Standardleistungsbuch LB 310 [LB310] erfolgen (Abschnitt 5.6.1) .
In der Schweiz ist vom Verband Schweizer Abwasser - Gewässerschutzfachleute ein Musterleistungsverzeichnis für Schlauchreliningverfahren erarbeitet und im Anhang 5 zur Richtlinie "Unterhalt von Kanalisationen: Instandsetzungs- und Sanierungsarbeiten bei nichtbegehbaren Kanalisationen - Bedingungen und Leistungsverzeichnis für Roboter-, Injektions- und Schlauchreliningverfahren" veröffentlicht worden [VSA98] .
Bezüglich der statischen Berechnung der Inliner gelten die Ausführungen des (Abschnitt 5.3.2.6) .
Alle Arbeiten sind unter Beachtung der Schutzmaßnahmen für die Arbeitssicherheit (Abschnitt 7.1) durchzuführen.
