Erneuerung
Übersicht über die Erneuerungsverfahren [Quelle: STEIN Ingenieure GmbH]
Unter Erneuerung versteht man nach DIN EN 752-5 [DINEN752-5:1997] die Herstellung neuer Abwasserleitungen und -kanäle in der bisherigen oder einer anderen Linienführung, wobei die neuen Anlagen die Funktion der ursprünglichen Abwasserleitungen und -kanäle einbeziehen.
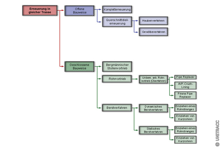
Die Erneuerung erfolgt immer mindestens haltungsweise in (Image 5.4-1) :
- Offener Bauweise (Abschnitt 5.4.1)
- Halboffener Bauweise (Abschnitt 5.4.2)
- Geschlossener Bauweise (Abschnitt 5.4.3) .
Darüber hinaus ist eine Kanalerneuerung auch mit Hilfe des begehbaren Leitungsganges möglich (Abschnitt 5.4.4).
Eine Erneuerung kommt nach ATV-M 143 Teil 1 [ATVM143-1:1989] alternativ zur Renovierung bei wiederholt auftretenden Schäden in Betracht, bei denen eine Reparatur nicht mehr möglich ist.
Kann eine hydraulische Überlastung oder eine Querschnittsreduzierung durch Renovierungsmaßnahmen nicht toleriert werden oder ist ein hydraulisch größerer Abflußquerschnitt erforderlich, bleibt als einzige Sanierungsmaßnahme nur die Erneuerung übrig (Abschnitt 5.6.1) [ATVM143-1:1989] .
Da die Erneuerung von Abwasserleitungen und -kanälen in einer anderen Linienführung prinzipiell mit einer Neuverlegung vergleichbar ist, wird nachfolgend nicht auf die diesbezüglichen Verfahren der offenen, halboffenen und geschlossenen Bauweise eingegangen. Hierfür sei auf die umfangreiche Literatur verwiesen z. B. [Stein97b] [ATV95:1995] [Köhle91] [Stein88c] [Stein95e] [Stein85a] [Stein84b] [Stein96a] [Maidl84a] [Maidl95a] . In diesem Fall kann der Altkanal während der Baumaßnahmen u.U. für die Vorflut genutzt werden. Nach Verlegung der neuen Leitung sind alle Anschlußkanäle an diese anzuschließen. In diesem Fall bietet sich jedoch eine Komplettsanierung an, d. h. alle vorhandenen Anschlußkanäle in die Erneuerungsmaßnahme mit einzubeziehen.
Wird im Zuge der Baumaßnahme der alte, außer Betrieb genommene Kanal (Außerbetriebnahme: Im Sinne der Instandhaltung beabsichtigte, unbefristete Unterbrechung der Funktionsfähigkeit einer Betrachungseinheit [DIN31051:1985] ) nicht entfernt, so stellt dieser einen gefahrenträchtigen Hohlraum im Untergrund dar, der nach DIN 1986 Teil 1 [DIN1986-1:1988] zu sichern bzw. nach ATV-A 139 [ATVA139:1988] in der Regel zu verfüllen ist. Dabei ist die spätere Nutzung der Kanaltrasse zu berücksichtigen, d.h. bei einer etwaigen späteren Freilegung muß der Kanal mit nicht zu großem Aufwand entfernt werden können.
Nach dem derzeitigen Stand der Technik kommen folgende Verfüllverfahren zum Einsatz (Abschnitt 5.3.2.2.1) :
- Verfüllung mit Spezial-Verfüllmörtel (z.B. Dämmer mit β D = 0,2 - 0,5 N/mm2) oder Porenleichtbeton [Hoffm86] ,
- Verfüllung mit Fließbeton (insbesondere für kleinere Nennweiten geeignet),
- Zuspülen mit Sand oder Kiessand,
- Verblasen von Kies.
Die Verfüllung soll möglichst hohlraumarm erfolgen und beginnt in der obersten Schachthaltung, damit das Überschußwasser ablaufen kann. Es sind ausreichend Füll- und Entlüftungsstutzen vorzusehen. Größere Kanalquerschnitte sind zweckmäßigerweise in zwei Arbeitsgängen zu verfüllen, wenn fließfähiger Füllstoff verwendet wird, wobei im ersten Arbeitsgang 80-90 % des Hohlraumes verfüllt werden.
Außer Betrieb genommene, nicht entfernte Kanäle sind nach ATV-A 139 [ATVA139:1988] im Kanalkataster zu belassen und mit einem entsprechenden Hinweis über die Art des Verschlusses oder der Verfüllung zu versehen.
